- RESEARCH BRIEFINGS
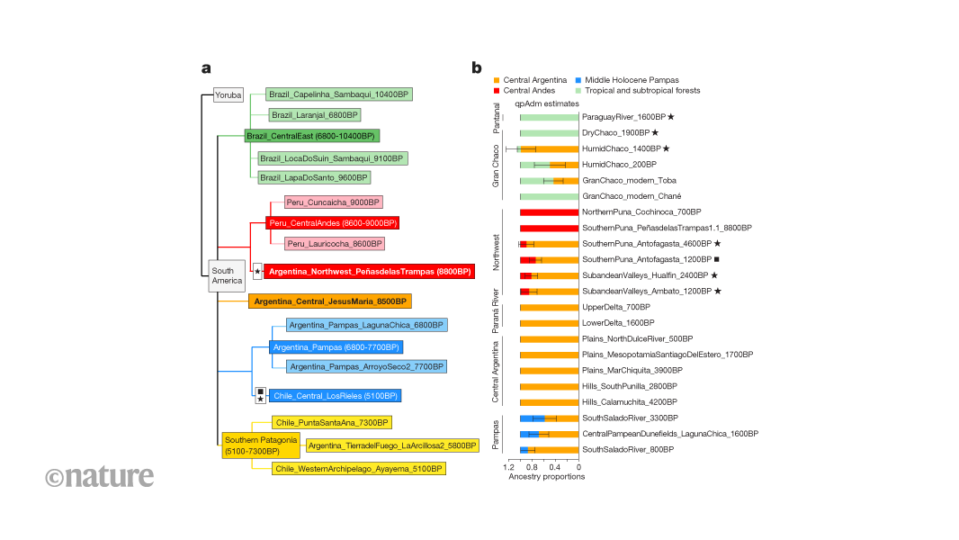
The DNA of ancient individuals dating to between 10,000 and 150 years ago reveals the existence of a long-standing, yet previously uncharacterized, lineage in the Southern Cone of South America — a region comprising what is now Argentina, Chile and Uruguay. People with this ancestry produced offspring with other, pre-existing groups in surrounding regions. Genomic data from present-day inhabitants attest to the genetic continuity of the lineage in central Argentina.
